亚洲制造业继续不断扩大,全球制造购买经理指
- 编辑:admin -亚洲制造业继续不断扩大,全球制造购买经理指
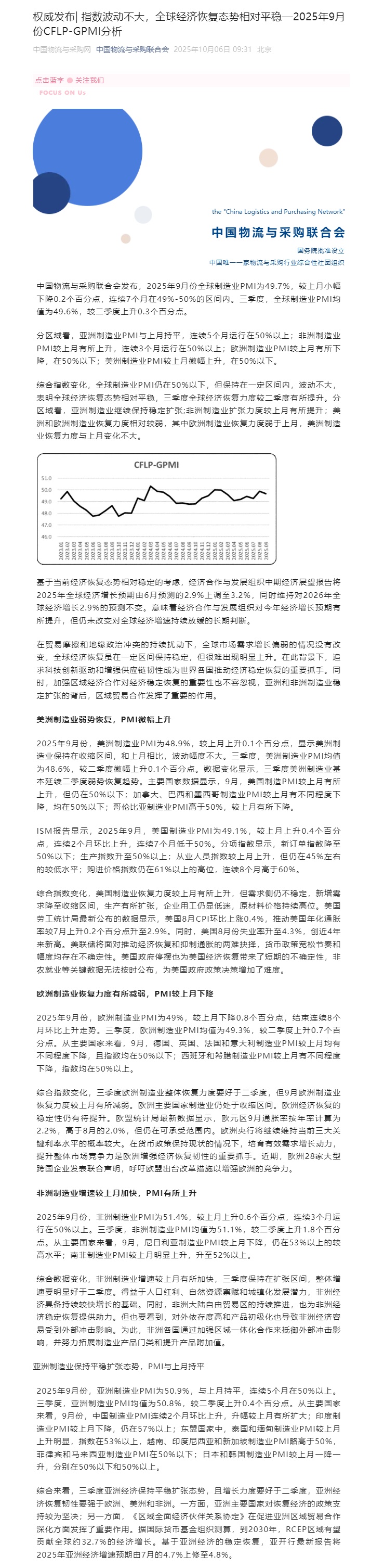
CCTV新闻:中国联合会的物流联合会已于9月(10月6日)宣布其全球制造购买经理指数。 2025年9月,全球制造业PMI为49.7%,上个月略有下降,连续第七个月降低了49%-50%的范围。在第三季度,全球制造业PMI的平均值为49.6%,比第二季度增加了0.3个百分点。对于每个地区,亚洲制造业的PMI与上个月相同,该地区连续第五个月的运行量超过50%。自上个月以来,非洲的制造业有所增加,连续第三个月运行至50%以上。自上个月以来,欧洲制造业一直低于50%。自上个月以来,美国制造业中的PMI略有增长,达到不到50%。根据索引的整体变化,全球制造业的PMISTHEY仍低于50%,但它们仍在一定的RA之内NGE几乎没有变化。这表明全球经济复苏的趋势相对稳定,与第二季度相比,第三季度全球经济复苏的强度增加。在区域一级,亚洲制造业继续保持稳定的扩展。与上个月相比,非洲制造业的扩展有所增加。美洲和欧洲制造业的回收相对较弱,但是其中,欧洲制造业的复苏比上个月较弱,自上个月以来,美国制造业的恢复并没有太大变化。根据当前的经济复苏趋势,经济合作与发展局的经济外部报告将其2025年的全球经济增长预后增长了2.9%,达到了3.2%,到2026年将其全球经济预后保持在2.9%。这意味着组织的经济合作有所增加以及对今年经济增长的发展期望,但是在连续废话中,月球连续审判的持续审判中的长期判断。根据商业摩擦和地缘政治冲突的不断妨碍,全球市场需求的疲软并没有改变。全球经济复苏在某些范围内保持稳定,但很难看到大幅增长。在这种情况下,寻找促进和加强创新供应链的弹性已成为世界各国产生稳定经济复苏的重要工具。同时,加强区域经济合作对经济复苏的重要性不能忽略OMIC。在亚洲和该地区的Africala地区商业合作的稳定扩展背后,发挥了重要作用。
